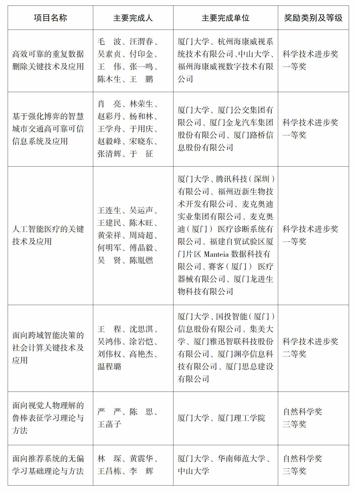
近日,2024年度福建省科学技术奖评审结果公布,厦门大学信息学院教师以第一完成人获得3个科学技术进步奖一等奖,1个科学技术进步奖二等奖,2个自然科学奖三等奖。具体如下:

延伸阅读:
新举措托起新突破
在省级以上科研评奖中获一等奖,对厦门大学信息学院而言并不新鲜,但在同一届评比中,以第一完成人身份、且厦门大学为第一完成单位获三个一等奖,这对信息学院来说尚属首次,也是学院科研工作的重要突破。这一重要突破,与学院近年来遵循工科发展规律,加强学科内涵建设,政策引导教师回归主流轨道,支持青年人才快速成长,凝练学科方向,积极向外争取资源,提升科研指导与服务质量等措施有着密切关系。
“最近与华为的研发项目遇到了一些难题,咱们一起协调解决!”在信息学院科研工作专班的月度例会上,老师们围坐一堂,围绕科研难点热烈讨论——这样的场景,如今已成为学院科研工作的“常规动作”。为推动科研提质增效,学院专门组建科研工作专班,通过每月定期沟通,实时掌握各科研团队动态,精准对接资源需求,从“被动响应”变为“主动服务”,让科研创新的“堵点”一个个被打通。
面向国家重大需求,学院在科研项目谋划上更是下足了功夫。主动对接地方科技部门,提前梳理重点领域关键技术,为团队提供“一对一”项目申报辅导,从材料打磨到方向优化全程跟进,全力提升国家级、省部级重大项目的申报成功率。与此同时,学院精心打造的科研成果墙前常有人驻足,成果汇编也成了对接企业的“敲门砖”——通过主动走访产业园区、邀约企业座谈,学院精准链接实验室成果与市场需求,让“纸上的创新”真正转化为“真金白银”。
青年人才是科研创新的“生力军”,这几年,学院全力成立了“青年先锋”教工党支部,为年轻教师搭建成长“快车道”。不久前,中国科学院院士夏宁邵、田中群先后受邀走上学院讲台,就学科交叉、AI for science等话题与学院青年教师分享,思想碰撞间激发新热情、迸发新灵感、产生新点子,为信息学科与生物、化学、能源学科等更多跨领域的科研合作架起“桥梁”,也为青年教师的成长汇聚更多资源。不仅如此,学院还出台新进教师专项支持政策,从科研启动资金到导师帮扶全覆盖,同时优化研究生指标分配机制,将指标向科研潜力突出的团队倾斜,让青年人才“轻装上阵”,快速成长为科研骨干。
“学院邀请专家来学院“面对面”等等举措,确实对于促进学科交叉很有帮助,也对教师的成长很有裨益。”谈到获奖感触时,王连生、毛波等此次获奖的老师不无同感。在他们看来,这些年信息学院优秀科研成果不断涌现,正得益于学校和学院有组织的科研服务。
从专班护航到项目攻坚,从学术交流到政策托举,信息学院正以一套精准有力的科研创新“组合拳”,不断夯实学科内涵,激发教师科研热情,为科研工作注入源源不断的新活力。
(信息学院 陈浪)