福建省招标采购集团2017届校园招聘简章
一、宣讲会安排
时间:2016年10月25日 晚上19:00。
地点:海韵教学楼204。(参加时请携带个人简历及在校成绩单)
二、招聘要求
1、全日制本科及以上学历,研究生以上学历、党员及有相关实习经验的优先。
2、在校期间表现良好,专业成绩优秀。
3、身体健康,吃苦耐劳,作风扎实,服从安排。
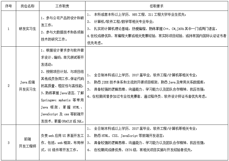
岗位需求信息表

三、工资福利
1、年薪=基本工资+绩效工资
2、国有企业,福利保障齐全:
(1)享受五险一金(养老、医疗、工伤、生育、失业、公积金)及完善福利制度;
(2)提供培训锻炼机会:外派参加高层次管理和专业技术培训、内部多岗位锻炼工作平台;
(3)优秀员工享受专项人才培养基金。
四、联系方式
联系人:王仲生 联系电话:0591-28309273
请有意向的应聘人员将个人简历以“姓名+应聘职位”的文件名形式发送至集团招聘邮箱fjzbhr@163.com,经资格审查后集中安排面试,条件允许的可安排实习。
五、企业简介
福建省招标采购集团是福建省国资委出资管理的技术服务类集团企业,主要开展技术咨询服务(含工程咨询、招标代理、工程造价、工程代建、工程监理、试验检测、地理测绘等)、高新技术产业以及新业态投资等业务。集团注册资金2亿元,总资产超9亿元。现有福建省机电设备招标有限公司等18家全资和控股子公司,员工近3000人,其中国家注册招标师、造价师、咨询师、监理师、结构师、建造师、检测师、拍卖师等执业资格和中高级以上职称的人才占员工总数一半以上。具有国家发改委中央投资项目招标代理甲级资质,住建部工程招标代理甲级、工程造价咨询甲级和市政监理甲级资质;交通运输部公路工程和水运工程监理甲级资质,公路工程综合甲级、水运工程材料甲级和水运工程结构乙级等试验检测资质;省住建厅公路、港口河海工程甲级咨询资质;国家测绘局测绘乙级资质;省物价局行政乙级评估资质;拍卖行业2A资质、全省性公物拍卖资格、国家第一、二、三类文物拍卖资质;住建部公路行业(公路)专业工程设计丙级资质,具备承担我省政府投资项目代建业务的资格,是中国招标机构十大顶级品牌、中国招标代理机构诚信创优5A等级企业、中国PPP项目咨询服务机构百强和福建省招标机构首选品牌,荣获中国招标代理五星级优质服务奖等多项荣誉。
【旗下子公司】:福建省六一八信息技术有限公司2017届校园招聘简章
一、公司简介
福建省六一八信息技术有限公司为福建省招标采购集团旗下全资子公司,福建省招标采购集团为福建省国资委出资管理的技术服务类集团企业。
公司成立于2016年5月,注册资本5000万,是一家集研发、设计、生产和销售于一体的高新技术企业,公司拥有先进的研发技术和管理团队,公司秉承“信息服务社会,技术创造未来”的经营理念,坚持以市场为导向,形成产品销售、项目服务、系统集成、产品研发“四位一体”的经营格局,努力打造福建省最好的创新型科技公司。
二、招聘岗位
